Libraries used: JavaFX, Jackson, JUnit5
Refer to the guide Setting up and getting started.
The Architecture Diagram given above explains the high-level design of the App.
Given below is a quick overview of main components and how they interact with each other.
Main components of the architecture
Main (consisting of classes Main and MainApp) is in charge of the app launch and shut down.
The bulk of the app's work is done by the following four components:
UI: The UI of the App.Logic: The command executor.Model: Holds the data of the App in memory.Storage: Reads data from, and writes data to, the hard disk.Commons represents a collection of classes used by multiple other components.
How the architecture components interact with each other
The Sequence Diagram below shows how the components interact with each other for the scenario where the user issues the command delete 1.
Each of the four main components (also shown in the diagram above),
interface with the same name as the Component.{Component Name}Manager class (which follows the corresponding API interface mentioned in the previous point).For example, the Logic component defines its API in the Logic.java interface and implements its functionality using the LogicManager.java class which follows the Logic interface. Other components interact with a given component through its interface rather than the concrete class (reason: to prevent outside component's being coupled to the implementation of a component), as illustrated in the (partial) class diagram below.
The sections below give more details of each component.
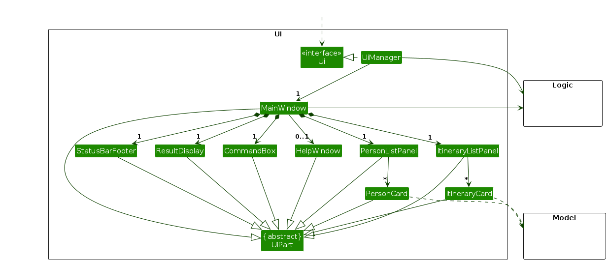
The API of this component is specified in Ui.java
The UI consists of a MainWindow that is made up of parts e.g.CommandBox, ResultDisplay, PersonListPanel, ItineraryListPanel, StatusBarFooter etc. All these, including the MainWindow, inherit from the abstract UiPart class which captures the commonalities between classes that represent parts of the visible GUI.
The UI component uses the JavaFx UI framework. The layout of these UI parts are defined in matching .fxml files that are in the src/main/resources/view folder. For example, the layout of the MainWindow is specified in MainWindow.fxml
The UI component,
Logic component.Model data so that the UI can be updated with the modified data.Logic component, because the UI relies on the Logic to execute commands.Model component, as it displays Person and Itinerary objects that reside in Model.API : Logic.java
Here's a (partial) class diagram of the Logic component:
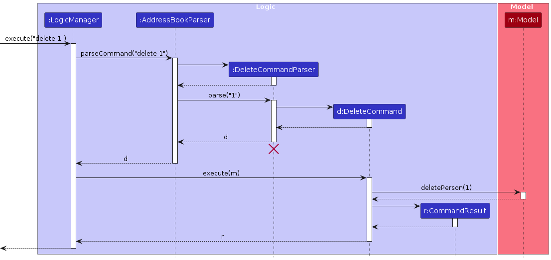
The sequence diagram below illustrates the interactions within the Logic component, taking execute("delete 1") API call as an example.
How the Logic component works:
Logic is called upon to execute a command, it is passed to an AddressBookParser object which in turn creates a parser that matches the command (e.g., DeleteCommandParser) and uses it to parse the command.Command object (more precisely, an object of one of its subclasses e.g., DeleteCommand) which is executed by the LogicManager.Model when it is executed (e.g. to delete a person).Model) to achieve.CommandResult object which is returned back from Logic.Here are the other classes in Logic (omitted from the class diagram above) that are used for parsing a user command:
How the parsing works:
AddressBookParser class creates an XYZCommandParser (XYZ is a placeholder for the specific command name e.g., AddCommandParser) which uses the other classes shown above to parse the user command and create a XYZCommand object (e.g., AddCommand) which the AddressBookParser returns back as a Command object.XYZCommandParser classes (e.g., AddCommandParser, DeleteCommandParser, ...) inherit from the Parser interface so that they can be treated similarly where possible e.g, during testing.API : Model.java
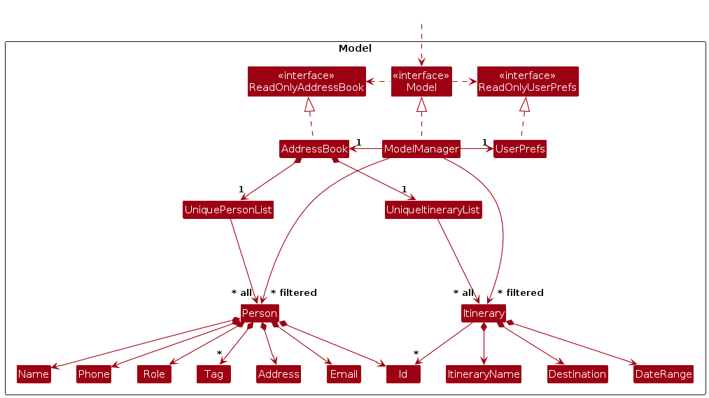
The Model component,
Person objects (which are contained in a UniquePersonList object).Person objects (e.g., results of a search query) as a separate filtered list which is exposed to outsiders as an unmodifiable ObservableList<Person> that can be 'observed' e.g. the UI can be bound to this list so that the UI automatically updates when the data in the list change.UserPref object that represents the user’s preferences. This is exposed to the outside as a ReadOnlyUserPref objects.Model represents data entities of the domain, they should make sense on their own without depending on other components)Note: An alternative (arguably, a more OOP) model is given below. It has a Tag list in the AddressBook, which Person references. This allows AddressBook to only require one Tag object per unique tag, instead of each Person needing their own Tag objects.

API : Storage.java
The Storage component,
AddressBookStorage and UserPrefStorage, which means it can be treated as either one (if only the functionality of only one is needed).Model component (because the Storage component's job is to save/retrieve objects that belong to the Model)Classes used by multiple components are in the seedu.address.commons package.
This section describes some noteworthy details on how certain features are implemented.
The proposed undo/redo mechanism is facilitated by VersionedAddressBook. It extends AddressBook with an undo/redo history, stored internally as an addressBookStateList and currentStatePointer. Additionally, it implements the following operations:
VersionedAddressBook#commit() — Saves the current address book state in its history.VersionedAddressBook#undo() — Restores the previous address book state from its history.VersionedAddressBook#redo() — Restores a previously undone address book state from its history.These operations are exposed in the Model interface as Model#commitAddressBook(), Model#undoAddressBook() and Model#redoAddressBook() respectively.
Given below is an example usage scenario and how the undo/redo mechanism behaves at each step.
Step 1. The user launches the application for the first time. The VersionedAddressBook will be initialized with the initial address book state, and the currentStatePointer pointing to that single address book state.
Step 2. The user executes delete 5 command to delete the 5th person in the address book. The delete command calls Model#commitAddressBook(), causing the modified state of the address book after the delete 5 command executes to be saved in the addressBookStateList, and the currentStatePointer is shifted to the newly inserted address book state.
Step 3. The user executes add n/David … to add a new person. The add command also calls Model#commitAddressBook(), causing another modified address book state to be saved into the addressBookStateList.
Note: If a command fails its execution, it will not call Model#commitAddressBook(), so the address book state will not be saved into the addressBookStateList.
Step 4. The user now decides that adding the person was a mistake, and decides to undo that action by executing the undo command. The undo command will call Model#undoAddressBook(), which will shift the currentStatePointer once to the left, pointing it to the previous address book state, and restores the address book to that state.
Note: If the currentStatePointer is at index 0, pointing to the initial AddressBook state, then there are no previous AddressBook states to restore. The undo command uses Model#canUndoAddressBook() to check if this is the case. If so, it will return an error to the user rather
than attempting to perform the undo.
The following sequence diagram shows how an undo operation goes through the Logic component:
Note: The lifeline for UndoCommand should end at the destroy marker (X) but due to a limitation of PlantUML, the lifeline reaches the end of diagram.
Similarly, how an undo operation goes through the Model component is shown below:
The redo command does the opposite — it calls Model#redoAddressBook(), which shifts the currentStatePointer once to the right, pointing to the previously undone state, and restores the address book to that state.
Note: If the currentStatePointer is at index addressBookStateList.size() - 1, pointing to the latest address book state, then there are no undone AddressBook states to restore. The redo command uses Model#canRedoAddressBook() to check if this is the case. If so, it will return an error to the user rather than attempting to perform the redo.
Step 5. The user then decides to execute the command list. Commands that do not modify the address book, such as list, will usually not call Model#commitAddressBook(), Model#undoAddressBook() or Model#redoAddressBook(). Thus, the addressBookStateList remains unchanged.
Step 6. The user executes clear, which calls Model#commitAddressBook(). Since the currentStatePointer is not pointing at the end of the addressBookStateList, all address book states after the currentStatePointer will be purged. Reason: It no longer makes sense to redo the add n/David … command. This is the behavior that most modern desktop applications follow.
The following activity diagram summarizes what happens when a user executes a new command:
Aspect: How undo & redo executes:
Alternative 1 (current choice): Saves the entire address book.
Alternative 2: Individual command knows how to undo/redo by itself.
delete, just save the person being deleted).{more aspects and alternatives to be added}
{Explain here how the data archiving feature will be implemented}
Target user profile:
Operations executives in small to mid-size tour agencies who
Value proposition:
Existing tools are too heavy or fragmented. Our app is a lightweight, single‑user solution for tour agency executives, enabling rapid typed commands to manage client contacts, addresses, itineraries, and vendor details. Data is stored locally in editable text files.
Priorities: High (must have) - * * *, Medium (nice to have) - * *, Low (unlikely to have) - *
| Priority | As a … | I want to … | So that I can… |
|---|---|---|---|
* * * | tour agency operation executive | add a new contact with name, role, phone number, email, address, and tags | record details of clients, vendors, tour guides, etc |
* * * | tour agency operation executive | add a new itinerary with destination, duration and associated clients and vendors | record and view itinerary details at a glance |
* * * | tour agency operation executive | list all itineraries | check that all details are in order |
* * * | tour agency operation executive | list all contacts which includes client and vendors | plan itineraries with the relevant information |
* * * | tour agency operation executive | delete a contact or itinerary | remove data that I no longer need |
* * * | tour agency operation executive | work offline without internet | manage trips even in areas with poor connectivity |
* * * | forgetful tour agency operation executive | view documentation through a help function | find out how to use the app and what I can do with it |
* * | tour agency operation executive | update contact information | make sure my contact information is accurate |
* * | tour agency operation executive | update itinerary details | keep trip information accurate when plans change |
* * | tour agency operation executive | filter contacts by tags | search or view contacts associated to a tag |
* * | tour agency operation executive | sort itineraries by date | prioritize itineraries according to how urgent they are |
* * | tour agency operation executive | sort contact in alphabetical order | find a contact easily |
* * | tour agency operation executive | undo and redo commands | recover from mistakes |
* * | tour agency operation executive | archive completed itineraries | keep my workplace uncluttered |
* * | tour agency operation executive | add pictures to contacts | recognize the people I work with |
(For all use cases below, TripScribe is the System and User is the Actor, unless specified otherwise)
UC01: Add a contact
MSS
Use case ends.
Extensions
1a. TripScribe detects an error in the entered command format.
1a1. TripScribe shows a format error message and displays the correct command usage.
Use case ends.
1b. TripScribe detects invalid values in the entered contact details (e.g., invalid email/phone, empty name).
1b1. TripScribe shows a validation error message and displays the correct command usage (and/or which field is invalid).
Use case ends.
1c. TripScribe detects a duplicate contact.
1c1. TripScribe shows a duplicate message and does not create the contact.
Use case ends.
UC02: Add an itinerary
MSS
Use case ends.
Extensions
1a. TripScribe detects an error in the entered command format.
1a1. TripScribe displays a format error message with the correct command usage.
Use case ends.
1b. TripScribe detects invalid values in the entered itinerary details (e.g., end date earlier than start date, invalid date format).
1b1. TripScribe shows a validation error message and displays the correct command usage (and/or which field is invalid).
Use case ends.
1c. TripScribe cannot find the referenced client or vendor(e.g., provided client id/vendor id does not exist).
1c1. TripScribe displays an error message indicating the contact is not found and does not create the itinerary.
Use case ends.
1d. TripScribe detects a duplicate itinerary.
1d1. TripScribe shows a duplicate message and does not create the itinerary.
Use case ends.
UC03: List
MSS
Use case ends.
Extensions
1a1. TripScribe displays a format error message with the correct command usage.
Use case ends.
1b1. TripScribe displays a format error message with the correct command usage and list of supported categories.
Use case ends.
2a1. TripScribe displays an empty result message.
Use case ends.
UC04: Delete
MSS
Use case ends.
Extensions
1a1. TripScribe displays a format error message with the correct command usage.
Use case ends.
1b1. TripScribe shows an error message indicating the target does not exist and does not delete anything.
Use case ends.
1c1. TripScribe shows an error message describing the dependency and aborts deletion.
Use case ends.
1. The index changes depending on the current list view.Given below are instructions to test the app manually.
Note: These instructions only provide a starting point for testers to work on; testers are expected to do more exploratory testing.
Initial launch
Saving window preferences
{ more test cases … }
Deleting a person while all persons are being shown
list command. Multiple persons in the list.delete 1delete 0delete, delete x, ... (where x is larger than the list size){ more test cases … }
Dealing with missing/corrupted data files
{ more test cases … }